2025-12-04
报名条件
历年考情
考试指南
选课报班
考试日程安排
报名时间:自公告发布之日起至12月16日17:00
点击下方对应附件下载:
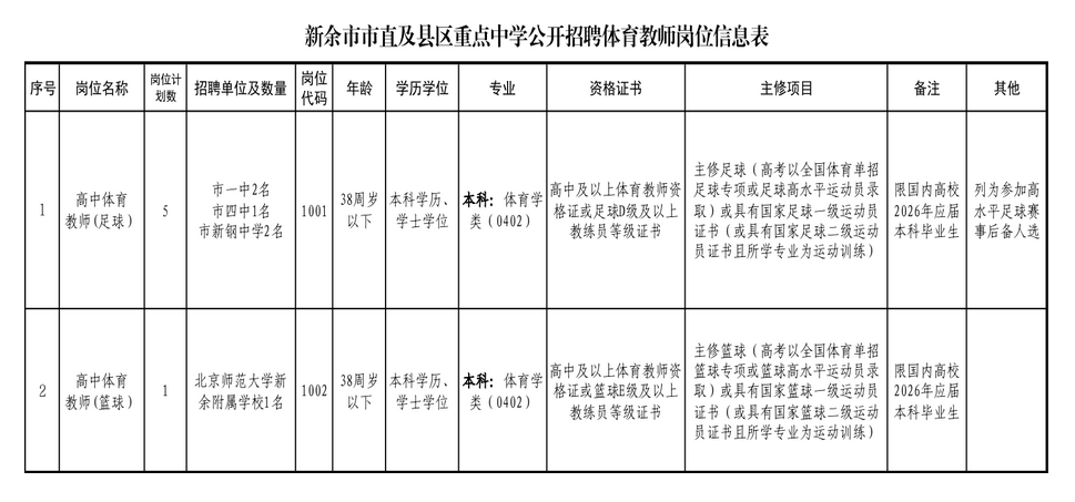
因我市部分学校教学工作需要,根据事业单位公开招聘有关规定,新余市市直重点中学和北京师范大学新余附属学校面向国内高校2026届本科毕业生招聘高中体育教师6名(足球方向5名、篮球方向1名),现就有关事项公告如下。
一、招聘条件
(一)基本条件
1.具有中华人民共和国国籍。
2.拥护中华人民共和国宪法,拥护中国共产党领导和社会主义制度。
3.热爱教育事业,遵纪守法,品行端正,恪守教师职业道德,无不良行为记录。
4.具备岗位要求的身体条件。
5.具备引进岗位要求的其他资格条件,详见《岗位信息表》(附件1)。
(二)有下列情形之一的人员不得报考
1.因犯罪受过刑事处罚的人员。
2.被开除中国共产党党籍或被开除公职的人员。
3.涉嫌违法违纪正在接受审查的人员和尚未解除党纪政务处分的人员。
4.在各级公务员、事业单位考试和法律规定的其他国家考试中被认定有严重违纪违规行为尚在禁考期内的人员。
5.被依法列为失信联合惩戒对象的人员。
6.现役军人。
7.在读的普通高校全日制非2026届毕业生(在读的全日制非2026届毕业生不能用已经取得的学历报考)。
8.考生不得报考聘用后即构成《事业单位人事管理回避规定》所列情形的岗位;也不得报考与本人有夫妻关系、直系血亲关系、三代以内旁系血亲关系以及近姻亲关系的人员担任领导成员的用人单位的岗位。
9.法律法规规定不得聘用为事业单位工作人员的其他情形。
(三)学历学位和专业等具体要求如下表
(四)其他
单独的辅修证明不能作为“所学专业”的证明材料,辅修专业证书与学历证书配合使用,一般不单独作为学历证书使用。第二学士学位的毕业证书、学位证书能在学信网核验岗位要求的相应学历层次的,可以按所学专业报考。
二、报名
报名采取网上预报名和现场报名、资格审查相结合方式进行。
(一)网络预报名
1.网上预报名要求:网上预报名实行考生诚信报名,招聘单位不进行网上资格初审。请考生仔细对照所报岗位条件要求,诚信报考,不符合岗位条件要求者,请勿报名和参加考试,已参加考试的,成绩一律无效。凡弄虚作假者,一经查实取消考试资格和聘用资格。
2.网上预报名时间:自公告发布之日起至12月16日17:00,应聘考生下载《网络预报名登记表》(附件2),如实填写个人报考信息,并将表格发送至电子邮箱xyjyrsk@126.com。
邮件及文件统一命名为:姓名+报考学校+岗位名称。
>>江西教师招聘官方【备考顾问】<<
微信识别二维码,添加专属备考顾问
0元领取【成师大礼包1份】

公告解读/历年考情/备考指导/海量资料/精品课程
(二)现场报名和资格审查
考生下载《现场报名表》(附件3)一式三份,如实填写报名信息带到现场报名。网上预报名、现场报名的考生均须到现场参加资格审查。资格审查合格人员现场发放准考证,逾期未参加现场资格审查的,视为自愿放弃。
1.资格审查时间和地点
①时间:2025年12月17日8:30-15:00。
②地点:新余市长青小学行政楼一楼会议室(新余市堎上路272号市教体局机关大院内)。
2.资格审查所需材料
报考人员需提供审查原件,同时准备复印件一式三份,并按以下顺序装订:
①现场报名表(附件3);
②本人有效身份证;
③国家一级运动员证书或国家二级运动员证书且所学专业为运动训练专业证明;
④与岗位学科相一致的教师资格证或相应等级的教练员等级证书(若暂未取得,但能在2026年7月31日前如期取得的考生,现场签订如期取得教师资格证或相应等级教练员等级证书的承诺书,详见附件4);
⑤加盖学校公章的学习成绩单(含成绩、开设的课程);
⑥加盖学校公章的毕业生就业登记(推荐)表;
⑦就业协议书,实行网上签约的由学校出具未签约证明;
⑧如期取得学历学位证书承诺书(须承诺在2026年7月31日前如期取得岗位所要求的学历学位证书)、诚信报考承诺书及岗位(用人单位)要求的其他材料(附件4);
⑨近期正面免冠1寸照片2张。
⑩若参加省级及以上足球或篮球赛事并取得个人(团体)奖项,可提供相关业绩材料。
报考人员通过现场资格审查后方能取得考试资格。资格审查贯穿整个招聘过程,报考人员对本人填写的信息、提供的证件和有关资料的真实性负责,凡发现与岗位条件不符或弄虚作假的,一经查实,取消其考试或聘用资格。
三、考试
采取笔试+专业测试的形式进行,其中笔试占总成绩的30%,专业测试占70%。笔试和专业测试满分均为100分,总成绩计算办法为:考生总成绩=笔试成绩×30%+专业测试成绩×70%。各项成绩采用四舍五入法精确到小数点后两位,总成绩合格线为70分。
(一)领取通知单时间
现场资格审查通过后直接领取笔试通知单和专业测试通知单。
(二)笔试安排
1.时间:2025年12月17日16:00-17:30。
2.地点:具体地点见笔试通知单。
3.笔试形式及内容:笔试时间90分钟,试卷分值100分;试题形式为客观题,考试内容为足球或篮球政策、法律法规、比赛规则及运动训练教学知识等。
(三)专业测试安排
1.专业测试时间:2025年12月18日。
2.地点:具体时间及地点见专业测试通知单。
3.专业测试形式和内容:测试项目见《普通高等学校运动训练武术与民族传统体育专业体育专项考试方法与评分标准(2025版)》34足球(十一人制)非守门员和35篮球,具体分值和考试方法见附件5。
(四)考试注意事项
参加考试的考生须持本人有效身份证件和笔试(专业测试)通知单,在规定时间前到达指定考场,迟到15分钟视为自愿放弃,而后实行封闭管理。
四、确定拟招聘人员与签约
(一)确定入闱资格复审人员
以笔试和专业测试总成绩从高到低排序(不得低于70分),按招聘岗位计划1:1的比例,确定入闱资格复审人员。末位同分者,以专业测试成绩高低确定入闱资格复审人员。入闱考生在2025年12月18日晚上12:00前放弃,则从该岗位达到合格线以上成绩的考生中,按照成绩高分到低分顺序依次递补。
(二)选岗与签订就业协议
专业测试结束后,组织已确定入闱资格复审人员按综合成绩从高到低顺序进行现场选岗,请考生保持电话通畅;并由用人学校与已确定的入闱资格复审人员签订《全国普通高等学校毕业生就业协议书》。
五、招聘与管理
1.资格复审(时间、地点另行公告)。资格复审不合格者,取消体检、考察及聘用资格。
2.体检。资格复审合格者入闱体检。体检标准按照《关于印发〈江西省教师资格申请人员体检办法(修订)〉的通知》(赣教规字〔2021〕3号)要求进行。
3.考察。由用人单位及其主管部门对体检合格人员进行考察,全面了解考生政治素质、道德品质、工作能力、心理素质、遵纪守法、廉洁自律、学习和工作表现、职位匹配度以及需要回避等方面的情况。
4.公示。资格复审、体检、考察合格后,招聘单位提出拟聘用人员名单,按规定程序进行公示。
5.聘用管理。公示期满,按有关规定办理聘用备案和上编手续。招聘引进人员于2026年秋季开学前持证上岗,一经聘用,须在本市、县所属学校服务不少于五周年。
联系电话:
新余市教体局:0790-6435568(岗位招聘条件政策咨询)
新余市人社局:0790-6736011
新余市人力资源和社会保障局新余市教育体育局
2025年12月4日
微信识别上方二维码,即可添加
山香官方微信客服
微信长按识别添加
获取1对1备考指导服务
历年试题0元下载
6大学科,100套试题
学练结合,查漏补缺
测测你是否适合当老师
学历年龄分析,资格证书分析
报考地分析,历年考情分析
提交预约 在线答疑
手机登录下载
长按识别,即可下载